搜 索
网站首页
医院概况
医院简介
领导团队
职能部门
《枣庄中医》院报
党的建设
党建工作
廉政建设
新闻中心
医院动态
就医指南
预约挂号
出诊安排
住院须知
就诊流程
医保信息
医院位置
科室介绍
专家介绍
北京专家
返聘专家
本院专家
医疗前线
临床医疗
护理天地
医技平台
科研教学
科研动态
导师队伍
信息公开
人事信息
招标采购
通知公共
医疗设备
价格公示
院务信息
医患沟通
养生保健
医患和谐
义诊宣教
详 情
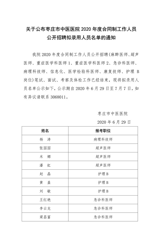
关于公布枣庄市中医医院2020年度合同制工作人员 公开招聘拟录用人员名单的通知
发布时间:2020-06-29
来源:管理员